热词搜索
1、重点研发
2、自然基金
3、项目申报
信息动态
政务公开
组织机构
科技服务
首页
>
手机版
>
政务公开
>
信息公开年报
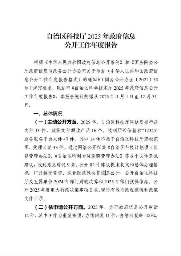
自治区科学技术厅
2025年政府信息公开工作年度报告
来源:自治区科学技术厅
作者:
时间:2026-01-23
下一篇:自治区科学技术厅
2024年政府信息公开工作年度报告